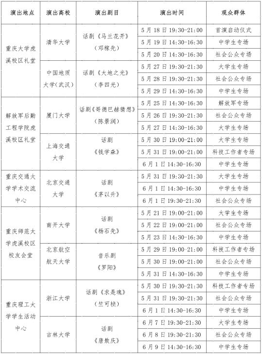
5月18日晚,“共和国的脊梁——科学大师名校宣传工程”汇演活动在重庆大学虎溪校区礼堂启动。中国科协党组书记、常务副主席、书记处第一书记尚勇,教育部副部长、党组成员李晓红,重庆市委副书记唐良智观看演出并在启动仪式上讲话。共青团中央书记处书记徐丰,重庆大学党委书记周旬、校长周绪红,清华大学党委副书记史宗恺,南开大学党委副书记、副校长杨克欣,解放军后勤工程学院院长方振东,我校副校长、中国科学院院士韩家淮等出席启动仪式并观看演出。汇演活动启动仪式由中国科协党组成员、书记处书记王春法主持。
清华大学、中国地质大学(武汉)、厦门大学、上海交通大学、北京交通大学、南开大学、北京航空航天大学、浙江大学、吉林大学9所高校将参与本次汇演,用真挚的情感和唯美的艺术呈现邓稼先、李四光、陈景润、钱学森、茅以升、杨石先、罗阳、竺可桢、唐敖庆9位科学大师的科学人生,让更多的青年学生和科技工作者了解科学家和科技界民族英雄的人生故事,感受他们高尚的思想境界和崇高的人格魅力。
作为入选剧目,我校原创话剧《哥德巴赫猜想》于5月25日——27日在中国人民解放军后勤工程学院(虎溪校区)礼堂连续演出三场。
为方便全国其他地区观看汇演剧目,本次汇演活动将在新华网首页开辟专题链接,观众可点击直接进入了解本次汇演信息并观看所有剧目直播。专题网站链接:http://www.xinhuanet.com/science/ghgdjlzt/index.htm#zccf
(宣传部 龙章模)
责任编辑:陈浪
2017年“共和国的脊梁”重庆汇演日程安排
