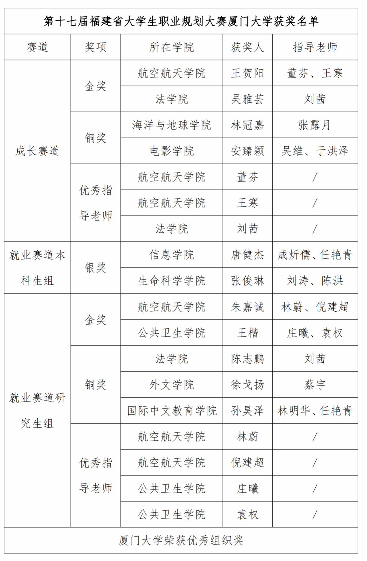
近日,由福建省教育厅主办的第十七届福建省大学生职业规划大赛决赛举行。厦大学子在本届大赛中表现优异,共获金奖4项、银奖2项、铜奖5项,7位教师荣获优秀指导老师,学校荣获优秀组织奖,金奖数量和总奖项数均创历史之最。

本届大赛设有学生成长赛道和就业赛道,决赛赛场上,同学们发挥出色,大家响应国家对创新的呼唤,紧贴社会发展趋势,依据个人所学专长,展示了清晰的职业规划和远大的职业理想。在成长赛道高教组,王贺阳同学梦想成为空间机器人技术工程师,探索宇宙的无限可能;吴雅芸同学立志成为检察官,守护法律底线与未来希望。在就业赛道研究生组,朱嘉诚同学在海洋科学人工智能领域深耕,推动海洋产业的智能化发展;王楷同学则致力于疫苗研发工程,在公共卫生领域成就职业梦想。在就业赛道本科生组,唐健杰同学以网络安全技术工程师为目标,期待在互联网安全领域厚积薄发;张俊琳同学则立志成为创新药研发工程师,为我国创新药研究事业贡献青春力量。不同的人生蓝图共同勾勒出新时代青年学子敢于追梦、勇于创新的精神画卷,彰显了厦大学子矢志不渝应对时代挑战,将个人理想融入国家民族复兴伟业的崇高追求。

为深化大学生职业生涯教育,促进毕业生高质量充分就业,教育部于2024年10月启动第二届全国大学生职业规划大赛。学校积极响应教育部号召,精心组织、广泛动员,在校赛阶段吸引了9500余名在校生报名参与,并同期举办了200余场各类型生涯规划与就业创业指导活动。省赛阶段,学校选送了11位优秀学子参赛,并邀请了来自生涯规划、就业指导、高等教育等领域的专家和教学名师,通过线上线下、集体指导与个别指导相结合的方式,为选手们提供全方位的指导与支持,真正让广大同学在大赛中增强职业规划意识,提升求职竞争力,达成以赛促学、以赛促就的目标。厦门大学将以此次大赛为契机,进一步深化职业生涯教育工作,推动就业指导与专业教育深度融合,助力学生实现更高质量就业,为培养担当民族复兴大任的时代新人做出更大贡献。
(学生工作部(处))